自秦以后,中国历代政府都将疆域划分为行政区进行统治,这些政区按上下关系分为若干级,在同级政区之间,又有等第的差别。作为基层政区的县,自秦代始就有等第之别,而统县政区至晚在汉代也已分等。观历代统县政区的等第分别,以宋代最为繁复。
宋代统县政区的等第,大致有五个系统。一是全部统县政区分作府、州、军、监四种,地位依次而降,府是地位较高的州。这种分法为宋代独有,而且,在“等第”的意义而外,还有功能上的不同类别。比如,“军”重在军事功能,一般置于近边地区及内地的军事要地;“监”重在经济功能,一般置于盐、铁、铜等产区,可看作宋代的工矿业区。二是所有州分为辅、雄、望、紧、上、中、中下、下八等,这是沿袭唐代的分法,唯多“中下”一种。所有的军也被纳入这一系统中,其等第都同于下州。三是所有府分为京府、次府二种。京府有四,即东京开封府、西京河南府、南京应天府、北京大名府,其余的府皆为次府。四是承袭唐制,部分府、州置都督府,都督府又分大都督府、中都督府和下都督府三等。五是所有府、州分节度州、防御州、团练州、刺史州四等,即本书所称“节度—刺史体系”等第,其中刺史州又称军事州。这一系统也与唐代方镇有关,但作为统县政区的等第而形成一个系统,则是在宋代。本章所要讨论的正是这个系统的等第,它在这五种等第分类中,是较为复杂而最不受人注意的一种。
这五个系统界限清楚,有各自的体系。比如,府、州的“节度—刺史体系”等第系统,与“都督府”系统有某些关系,都督府较节度州地位更高,有时论及州的地位时,也将都督置于节度州之上。但都督府与府、州的“节度—刺史体系”等第序列又不能融为一体,其原因有二:第一,都督自唐代中叶以后,便为节度使所代替,其后一直为亲王遥领的虚衔,其长官大都督及属员如长史、司马等所系之州,其实都另设有节度使及相应机构,有时以亲王领节度使带大都督衔。都督之号固然尊贵,然领事者乃节度使。节度使与其下的防御使、团练使、刺史等,外加观察使,形成完整系统。宋代都督府与府、州的节度—刺史体系等第是分别沿承唐代的两个系统。第二点更为重要,宋代的府、州必为节度、防御、团练、军事中之一级,但不能同时是其中的两级。都督府加入其中之后,情况则不同了,节度州可挂都督府名,其等第更高,都督府必为节度州,但都督府不能代替节度之号。尽管对于宋代统县政区,除辅、雄、望、紧、上、中、中下、下的八级等第,其他等第之制未有专文研究,但综观《宋史·地理志》,似乎大都督、中都督、下都督府自成一个体系,其等第居诸州之上,其与“次府”或节度—刺史体系等第都不能成一个完整系统。因此,要研究一个“体系”,似可不考虑都督府,只将节度以下四个等级的府、州作为对象即可。
这五个系统的等第之间有一定的联系。比如,宋代有定制,州升府必先升节度,“未有称府而不为节度者”,不过到了南宋,这个规定就得不到严格执行了,但毕竟体现了两个等第系统之间的关系。另外,在拟定统县政区的等第时,无论哪个系统,都须遵循一些共同的原则。如统县政区的经济地位,这可以户口田赋为衡量标准;军事地位,一般可以地形和驻军多少来衡量;与都城的距离和相对位置;以及是否为地区中心。这样,某州在一个系统中等第较高,可能在另一个系统中也有较高的等第。有些统县政区可能同时是节度州、大都督府,或者节度州、辅州。但是,这五个系统相互之间的关系并不是对应的。有些统县政区没有被纳入某个等第系统的编排对象中,而各个系统所针对的又是不同的对象,部分原则不一致,致使没有一个统县政区同时兼有五个系统中的最高等第。
各等第系统之间不仅存在联系,有时还有竞争关系。在北宋后期,府号或州名与军额之间有过名号上的争夺,如以京兆府还是以永兴军,以真定府还是以成德军作为该政区在官方文件中的正式名称。考虑到北宋四京不用军额称,故永兴与成德是当时最重要的两个节镇,其名号定于府,还是定于军额,这种犹豫正说明两个系统之间的竞争。

节度州、防御州、团练州、刺史州的地位差别
宋代府、州的“节度—刺史体系”等第,实源自唐代的方镇。唐、五代的方镇入宋后渐被架空而成虚职,其长官不到本州任职,不再掌握府、州的实际权力,但官名则作为州的等第保留下来,固定为节度州、防御州、团练州和刺史州四等。这四种府、州的等第依次而降,其地位之差别首先表现于州的“品秩”,即出任该州长吏者所需的正常品秩。
在宋代,节度州为三品,刺史州为五品,如州、府长吏与州、府“品秩”相同,则曰“知某州”,如长吏品秩高于州、府,则曰“判某州”。如曹翰以观察使判颍州,是“以四品(官)临五品州,品同为‘知’,隔品为‘判’”。州之“品秩”与该州官员的品秩互为关联,若低品官员任职于高“品”州,其往往会因缺乏威望而难以处理公务。景德四年(1007),因兴元府护军仅为三班奉职之低品官,“以秩轻故”,受到小校的无礼对待,朝廷乃下诏“川峡节度州及冲要兵多处监押,用侍禁已上”。
宋代各府、州皆有幕职官,地位在知州、通判之下。节度州、防御州、团练州、刺史州所配置的幕职官是不同的。唐后期节度使多兼观察使,受其影响,宋节度州不仅有节度掌书记、节度判官、节度推官,还有观察支使、观察判官和观察推官。防御、团练、刺史州则各有判官、推官。按州的地位由节度、防御、团练、刺史的次序下降,幕职官的等级亦大致依此次序下降,其中各州判官又高于推官。
州在“品秩”上的差别,又导致州官待遇的不同。州官的待遇既与“上、下、紧、望”之等第有关,亦涉及节度—刺史体系之等第。如地方官员的俸给,主要取决于前者,而后者决定官员在本州的公用钱,以及职田、斋设钱等。节度州长吏每岁可得公用钱“百千”,而防御、团练、刺史州仅“五十千”。通判以下,公用钱亦按州之节度—刺史体系等第之变化而各不相同。另外,真宗咸平二年(999)定外任官之职田,各等第的府、州之长吏亦有区别,其中“两京大藩府四十顷,次藩镇三十五顷,防御、团练州三十顷,中、上刺史州二十顷,下州及军、监十五顷”。景德二年又规定“自今宗庙忌日,西京及诸节镇给钱十千,防、团州七千,军事州五千,以备斋设”。即便是知州、都监、通判的“常从军士人数”,亦与任职之州的节度—刺史体系之等第有关,而非与官员本人的品秩挂钩。甚至“诸州本城马步军都指挥使已下”等地方武将的俸给,亦以“三京为一等,节镇为一等,防、团、刺史州为一等”。
因为有这些差别,对于府、州来说,考虑到州的地位及官员的待遇,州的等第自然越高越好。个别州等第已升,然职官未与州的等第相匹配。如北宋时陵州,“淳化中因草寇(李顺)扰蜀,……知军州事张亶能率其众,共力御之,既为完城,遂不污贼。朝廷嘉奖,故特以团练之额褒名其州。虽然,但未暇赐印,因循至今”。文同之所以孜孜以求职副其名,正因为陵州等第的升迁,意味着该州地位提高,同时也使州官在经济上获得应有的待遇。
定等第之原则
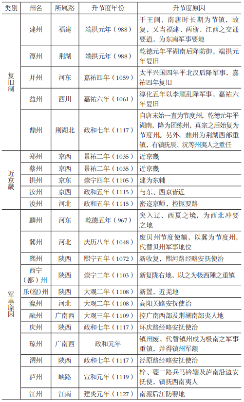
当然,朝廷须从另外的角度来考虑各州的等第问题。因为等第即意味着区别,这就需要制定一系列的标准。如节度州,按《宋会要辑稿》所言,“本朝州郡之别,土广民众,则必表以节制之号”。遍视宋代百余节度州,固然有许多州确为经济繁荣之地,然于前代皆已为节镇,在宋初几乎不存在经济发达而未为节度州者。经归纳,宋代府、州节度—刺史体系的等第升降一般遵循以下六个原则(见表1)。



表1 宋代所升节镇及升等原因
第一,军事上较为重要的州,等第都较高。如河北、河东和陕西等路,在唐、五代或是靠近边塞,或为近畿重地,一些府、州因地理位置重要及驻军较多,已成为节镇。在宋代又有十四州升为节镇(贝州升而复降未计其中),其中有八州因军事原因而升等,内又以陕西路为多。宋与辽、夏的对峙与冲突,显然是多个州升等的主要原因。
第二,各路转运使治所在州,或地方政治、军事中心,一般在北宋前期已为节镇,只有个别例外。如益州和并州,在北宋曾有一段时间降为军事,但都是特殊情况使然,前者是因淳化年间李顺之乱,后者是因北汉于各割据势力中最晚降伏,且在宋初两朝多次用兵才得以平服,故皆降其等第以示惩戒。但一段时间之后,两州又相继升为节度。
第三,京畿附近府、州有较高等第。因这些州从理论上来说具有“拱卫京师”的重要职能。另外,北宋全境军力的分布特点是重中央而轻地方,除北方近边之地外,由京畿向外,渐远渐少。因此,即使从驻军的情况来看,京畿附近各州也有相当的重要性。故而郑、颍、蔡等州在宋初之等第为防御、团练州,后来相继升为节度州,同时,部分由州升为府,或列入北宋中后期两番置废的“四辅”。因汝州亦距离开封较近,在几位大臣的强烈要求下,朝廷经过一段时间的犹豫,亦升汝州为节度州。考虑到北宋时汝州的经济相当落后,除了“密迩京师”,地理位置亦无其他重要性,可以认为其升为节镇,缺少其他方面的理由,只是因为与京师的距离较近。
需要注意的是,第二、第三类节镇中的大多数在宋初已经存在,宋代新升的不多。这是因为这两种原则,早在唐末已经形成。各路的政治、军事中心亦是经过长期的发展才最终形成,尤其是南方地区,自唐末以后,各地政治中心几乎没有明显的变化。又,汴洛一带本就是中原的中心地带,在中晚唐方镇产生、发展的过程中,已形成许多节镇,五代各朝定都非洛即汴,首都位置便没有大的变动,因而宋代京畿附近的节镇,有一半形成于宋开国之前。而第一类因军事上的原因而升等的,大多集中在疆域变动较大的陕西路西部,另有南方、西南近边地区的个别州。河北路则不同,其地自唐中叶已形成割据之势,而且此后主要的外敌一直是北方的契丹,故河北一带在唐代便用兵最多,大部分节镇至五代末早已形成,入宋亦未有大变。前代的遗产具有相当的合理性,故顺理成章地为宋所接受,只是按形势变化而新设少数节镇。
第四,皇帝之“潜藩”“潜邸”,应升府并升为节度,这在宋代已形成制度。“祖宗典故,应系潜藩,皆升节镇。”“故事,潜藩州建军府名。旧制,天子即位,尝所领州镇,自防御州而下皆升军名;若节镇州则建为府。”因此而升节镇,有太大的偶然性,地理因素在里面不起什么作用,但在宋代,因此而升节镇的恰恰最多。几乎每一个皇帝在即位前都曾被封为某王,或在名义上为某州防御使、团练使、刺史,登基之后,这些州就要升节度、升府。某些“潜邸”州,祖宗在位时未来得及升节镇,隔了百来年,最终还是升了。经过两宋三百余年,因“潜藩”而升节镇的就达二十余个,占宋代新升节镇大半。此制度在徽宗时“造就”了一大批节度州,但在南宋并未完全得到实行,“比年以来,升蜀州为崇庆府,剑州为隆庆府,恭州为重庆府,嘉州为嘉定府,秀州为嘉兴府,英州为英德府。蜀、剑既有崇庆、普安军之额,而恭、嘉以下独未然。故幕职官仍云某府军事判官、推官,大与府不相称,皆有司之失也”。“光宗自荣州刺史进封恭王,……而荣州至今不锡军名,盖中书之误。”其“失”“误”之一,是潜藩原非节度州者必当升节度,而南宋不然,如上述荣州至宋末仍为军事州,孝宗尝为和州、贵州防御使,理宗尝为成国公,度宗尝为贵州刺史,却未升和、贵、成、英等州为节度州;其“失”“误”之二,是南宋时不再严格遵循潜藩先升节度后升府的原则,某些州已升府却仍未升节度,如英州(英德府)。某些时候,潜藩升节度州有滞后性,比如哲宗尝为均国公,升均州为节度在徽宗宣和元年,这也是制度未完全施行的表现。嘉州为宁宗潜藩,然升节度在开禧元年(1205),距宁宗即位已有十余年。秀州为孝宗出生之地,不过其于嘉定元年升嘉兴军节度之时,距孝宗即位(1162)已近半个世纪。恭州(重庆府)于南宋后期最终升作节度,然距其于淳熙十六年升府已隔多年。
另外,如秀州,因孝宗生于此地,升作“嘉兴军”;赵州,因州名与国姓同,升作“庆源军”,亦可归为此类。
第五,其他原因,如上述陵州,因州官守城有方,该州免为李顺所破,故升之为团练州。景德四年破宜州叛卒陈进于象州,乃升象州为防御。又如,建隆元年(960)责王彦昇为唐州团练使,“唐本刺史州,于是始改焉”。乾德五年(967)论王全斌、崔彦进平蜀时之暴行,责授二人为节度观察留后,升金、随二州为节度州以处之。唐州之升团练与金、随之升节镇,已算是较为随便的做法,更有甚者,徽宗时升温州为“应道军”,只是因为皇帝宠幸的道士林灵素是温州人。不过这一做法不久之后被纠正,高宗建炎间即复降温州为军事州。
第六、州之等第下降,主要是军事上的原因。潭、朗(鼎)、益、并等州,皆亡于宋之武力,或因其被纳入宋之版图后,于全国之军事地位不再如割据时重要,故皆被降等第。益州于淳化中有李顺之乱,贝州于庆历中有王则兵变,泸州因景定二年(1261)守臣刘整率军北降,故朝廷皆降其等第以示惩戒,并降低其军事地位。
总体上来看,各防御、团练、军事州或升或降,数量变动不大,但因为诸多原因,节镇则愈来愈多。宋太平兴国五年,全国共有节度州71个,到宣和七年有103个,德祐二年达到109个(北方失地以北宋末数字计),呈不断增长的趋势(见表2)。就时代看,升节镇最多的年代只有一段,即徽宗元符三年至宣和元年(1100-1119),二十年间,共升22州为节度州,占整个宋代所升节度州的1/2强。整个南宋,仅升8个节度州(又降温、泸二州为军事,总数增6个),可说到了南宋,这一等第制度已很稳定。

表2 宋各路节度州数
军事因素决定地域分布
在地域上,节度—刺史体系四个等第的州在各路的分布很有差别,由表3所体现的元祐年间各路的情况来看,京西路大部分州已为节度州,防御州与团练州很少,军事州(即刺史州)则不再存在。京东路亦类似,大部分为节度州,尚为防御、团练、军事州者,仅余胶东半岛的登、莱等州及单、潍、淄等小州。再次为河北、陕西。“潜藩”升作节度州,从概率上来说,各路应当是相近的,事实上也正是如此。因此,各等第的州的分布,很能反映决定宋代各州节度—刺史体系等第的两个主要因素,即近京各州及军事要地照例等第较高。若再考虑到京畿周围设辅郡及增置节度,很大程度上也是从军事方面考量,那么可以说,在宋代,州的节度—刺史体系等第之高低,主要还是取决于军事因素,正如唐中叶初设节度使之时。

表3 北宋前后期各路节度州、防御州、团练州、刺史州数
军事格局的变化,导致陕西路西部增加大量的节度州,也导致河北路各州于景德之后等第变化的停滞。正因为北方数路各州的等第,主要取决于其军事地位,故在战争时期,一些州的等第往往会升高。反之,在和平时期,等第升迁之事则不多。景德之后,宋辽之间长期处于和平状态,河北路各州的等第即很少得到升迁。而陕西路既担负了对夏作战的任务,又是神宗之后向西拓土的基地。宋代增置节度州的情况,很能反映这一“军事决定”原则。
宋代因军事因素而升节度的州,属于以下三种情况。
一是北宋后期陕西新增节度州,如庆、渭、乐、西宁、熙各州,皆在当时永兴军(转运使)路西界及秦凤路,若非经略安抚使路治,即为镇抚少数族之要地。相比之下,河北路节镇增加较少:冀州是因代替贝州而成为河北东南的军镇,而瀛州则为安抚使路治。这两路的状况符合北宋的军事局势:河北路自唐以来即因与契丹的争战而多节镇,至宋,争战未有加剧,故表现在州的等第上,也较为稳定;而北宋后期神、哲、徽三朝向西北拓土在一定程度上获得成功,不论是否有进一步开拓疆土的意向,已得的熙河兰会等地总需守御。因而,虽然陕西路原来之节度州已远多于河北路,仍增置了许多节度州。
二是于南方靠近少数族的地区置节度州。鼎州之所以于宋代复升节度,因其负有抚定荆湖西部的少数族地区的责任。这可能与熙宁五年章惇开梅山有关。同样,融州之置节度,亦为广南路西北及荆湖南部有较多之少数族,该州一度置帅府,后又置都督府,也出于同样原因。泸州亦负有相类之责任,其于北宋时以梓、夔二路之兵马钤辖使兼为沿边安抚使治,可知镇抚川峡西部、南部之少数族,即为其主要责任。一直到南宋末,该州的这一地位仍未变。琼州为宋代最南部之节镇,位于今海南岛上,先前其旁有镇州,于大观元年(1107)为节度州,政和元年(1111)并镇州入琼州,其节镇地位亦为琼州所得。于此处设一节度州,其意甚明,乃为控扼琼海之地。上述南方少数族及缘边地区节度州的增置,表明宋代对开拓南方出力甚大。尤其是海南岛,于宋代开发尤力,自宋初即作为重要的流放地,如苏轼贬于琼州,虽不如韩愈于潮州影响之巨,然毕竟将中原文化带到海南。而宋之设节镇于琼州,较之前代的半放弃状态,其重视程度及对海南岛开发进程的影响,终不可同日而语。
第三种仅一例,即南宋之江州。南宋时中原已失,只是在名义上保留北方的节度州、防御州、团练州、军事州,以北方各州的节度使等职任命官吏,自然提不上等第之升降。即便南方诸州,亦很少升降等第。在南方,一共增置了8个节度州,其中7个是“潜藩”,唯一的例外即是江州。江州于南唐时即为节镇,但北宋初降为军事州之后,至南宋建炎初方才重置节度,这是为了适应南渡后沿江防守的重要性。
可见,宋代之节度州虽然不再如唐、五代那样,是军政合一的一级政区,但还是与军事关联密切。这是一种单向的关系,因军事地位的重要而升某州为节度,并未如唐代一般附加相应措施以加强其军事功能,而只以“节度州”这一等第为其军事地位之表征。不过,南宋时受到外敌的严重威胁,宋廷多次面临亡国危机,于是又有人想起:唐代方镇虽然导致内乱,然以之抵抗外敌确乎有效。建炎间,李纲上疏请于各地置帅府、要郡、次要郡,仿唐代方镇,建立军政区以集中力量抗击金军。南宋于各路遍设安抚使,并以之为一路最重要的长官,可能是受了李纲奏疏的影响。但李纲的建议大部分未被采纳,并且安抚使只是本路的军事长官,并未享有各种大权。南宋末文天祥又提出全面恢复方镇的主张,然不及实施而宋亡。南宋人未能使“节度—刺史体系”复唐代旧观,该体系在北宋初罢方镇之后,至南宋亡,一直作为一个府、州的等第系统而存在。

(本文摘自余蔚著《职方辨九州:两宋政治地理研究》,社会科学文献出版社,2026年1月)
来源:澎湃新闻