记者从广东省文化和旅游厅官网了解到,广东省文化和旅游厅近日公布了“2022年度十大优秀非遗工坊建设案例”。
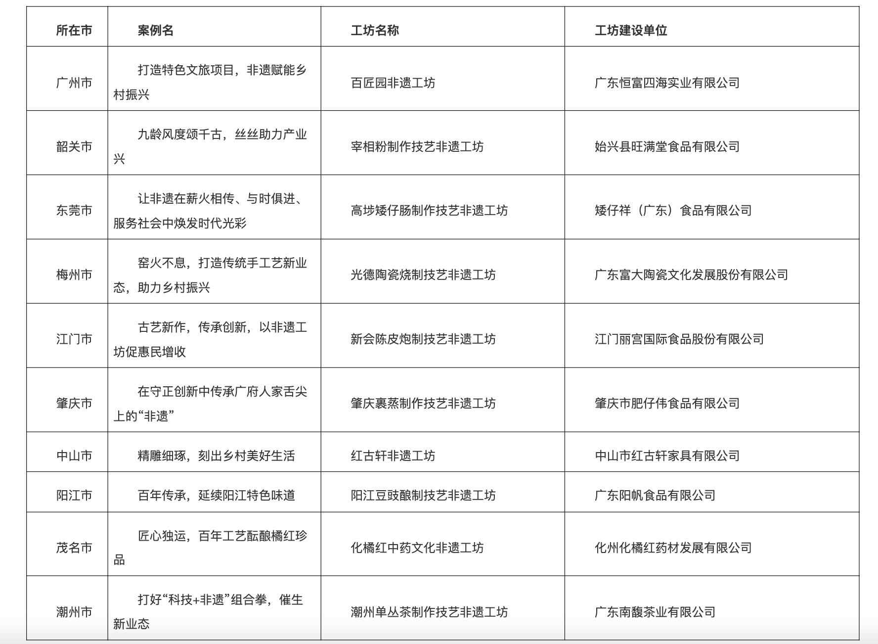
包括广州市百匠园非遗工坊、韶关市宰相粉制作技艺非遗工坊、江门市新会陈皮炮制技艺非遗工坊在内的10家非遗工坊入选优秀!

据介绍,开展广东省非遗工坊建设工作,是推动非遗助力乡村振兴的重要举措。
2022年,根据《文化和旅游部办公厅 人力资源社会保障部办公厅 国家乡村振兴局综合司关于持续推动非遗工坊建设助力乡村振兴的通知》,广东省文化和旅游厅会同省人力资源和社会保障厅、省乡村振兴局部署,开展了广东省非遗工坊建设工作。目前,各地市已设立非遗工坊86家。
为了加大对非遗工坊的宣传推广,激发非遗工坊建设的积极性,发挥示范带动作用,助力乡村振兴,在各地市推荐优秀建设案例的基础上,广东省文化和旅游厅组织专家评选出“广东省2022年度十大优秀非遗工坊建设案例”,并征求了相关部门意见。经过公示环节,确定了十大优秀非遗工坊建设案例名单。
附:广东省2022年度十大优秀非遗工坊建设案例名单

来源:羊城晚报•羊城派